Formula Electric Vehicle
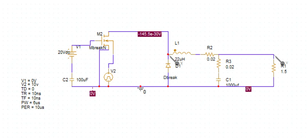
Actively collaborating with a team of electrical engineering students to develop Lehigh's first electric single-driver Formula SAE vehicle for competition in Michigan. Our long-term goal is to build a stable and reliable electric powertrain that meets FSAE technical and safety requirements. Our rece...
SolidWorksCNCCircuit DesignConstrained Problem SolvingCollaboration
