Problem Statement
Our team was tasked with conducting a preliminary design study for a next-generation medium-haul transport aircraft, targeting efficiency improvements of 30-50% in passenger nautical miles per gallon (PNMpg) over today's single aisle fleet through configuration, aerodynamics, and controls innovation. The main design innovation we decided on was the retracting canard technology, which is used to reduce parasite drag during cruise. My primary work thus far consists of analyzing the morphing wing technology for further improvements and serving as the lead for our simulation and modeling cross-functional team.

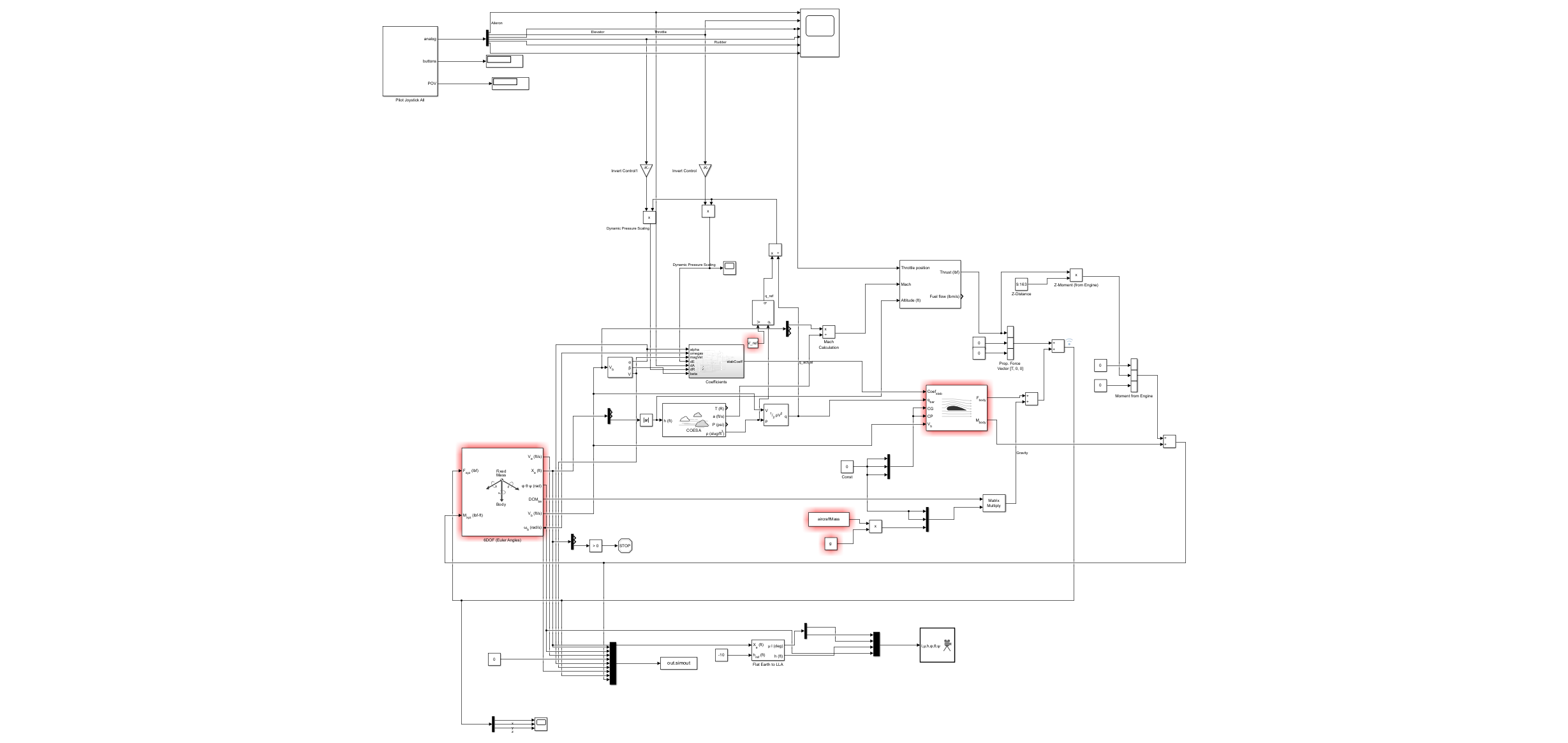
Shown above is the simulation architecture. It takes in the aerodynamic forces and moments of our model and simulates its state using the 6-DOF block. The simulation can be visualized in FlightGear.