project-highlight-image

Constant-Current LED Driver (Analog / Power)

hero-image

Jesus Martinez

OVERVIEW

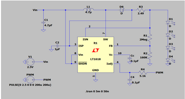
Implemented a constant-current LED driver based on the LT1618. The project involved interpreting the reference design, laying out surface-mount components on a provided test board, verifying operation through LTspice simulation, and assembling and testing the circuit in hardware.

HighlightS

SKILLS

Analog Circuits Power Electronics PCB Assembly
Home
Questions?
hero-image

Jesus Martinez

Electrical Engineering Student, Power Systems

I'm an Electrical Engineering student at Cal Poly with an emphasize in power systems. My projects range from a maximum power point tracker for a solar modules to microcontroller-based imaging systems. Proficient in LTspice, MATLAB, Python, and hardware testing equipment. Strong foundation in Converters, inverters, rectifiers and electromagnetics with hands-on experience in PCB assembly and system integration.

| lowinertia |
Engineering Portfolio in 15 minutes
Create Your Portfolio