project-highlight-image

TrueMotion - High-Density EMG Assistive Device using Machine Learning

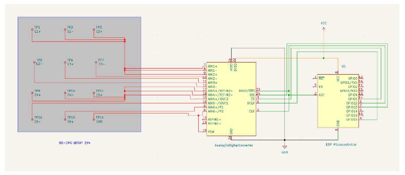
– Developing a non-invasive assistive system that decodes fine muscle intent using high-density EMG arrays and neural-network architectures. – Implemented a CNN–LSTM pipeline for temporal feature extraction and low-latency classification of EMG activation patterns. – Created electrode interface hardware and full signal-chain schematics (KiCad), with custom structural designs in Fusion360. – Performed cost and market modeling, projecting a 200-unit break-even and demonstrating scalable
Home
Questions?
hero-image

Ayaan Desai

Project Timeline

Oct 2025 - Current

HighlightS

Won Second Place at University-Wide Competition

SKILLS

3D Modeling
3D Prototyping
AutoCAD
Autodesk Fusion 360
C (Programming Language)
Data Analysis & Troubleshooting
Engineering
Mechanical & Electrical Systems Knowledge
Medical Devices
Problem-Solving & Critical Thinking
Machine Learning
Artificial Intelligence (AI)
Deep Learning
Signal Processing
Learn more about these skills
Discover jobs, people, learning content and conversations about these skills
3D Modeling
3D Prototyping
AutoCAD
Autodesk Fusion 360
C (Programming Language)
Data Analysis & Troubleshooting
Engineering
Mechanical & Electrical Systems Knowledge
Medical Devices
Problem-Solving & Critical Thinking
Machine Learning
Artificial Intelligence (AI)
Deep Learning
Signal Processing

Pasted image

Signal Processing Pipeline Diagram

(Top to Bottom)

Screenshot 2026-02-07 015617.png

Full System Block Diagram


Screenshot 2026-02-07 014754.png

System Schematic

Screenshot 2026-02-07 014739.png

CAD Model of Prosthetic

Screenshot 2026-02-07 015809.png

Final Product

| lowinertia |
Engineering Portfolio in 15 minutes
Create Your Portfolio