| lowinertia |
Engineering Portfolio in 15 minutes
Create Your Portfolio
hero-image

Arnav

Electrical Engineering Student & Robotics Developer

Waterloo, Ontario

ABOUT ME

I am an electrical engineering student at the University of Waterloo with experience in robotics and PCB design. I've designed competition-ready robots, fabricated PCBs for aerial drones, and programmed autonomous functions using C++. My hands-on experience includes 3D printing, circuit design, and leading robotics teams to international competitions while mentoring younger students in STEM fields.

PROJECTS
CONTACT
RESUME
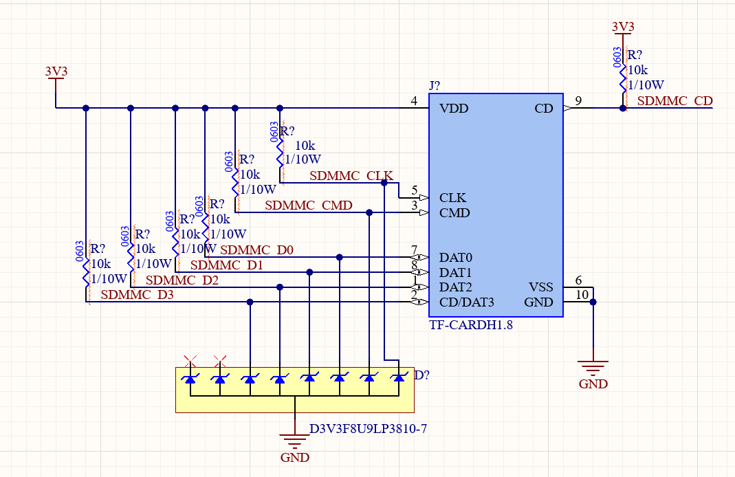
project-image-0

CAN Logger (Altium)

For the Waterloo Aerial Robotics Group (WARG), I worked in a team of 5 to construct a CAN logger for the drone.

AltiumPCB design
project-image-1

Altium LDO

To join WARG, I designed an LDO to learn about PCB design, component selection and the Altium Software.

AltiumComponent Selection