project-highlight-image

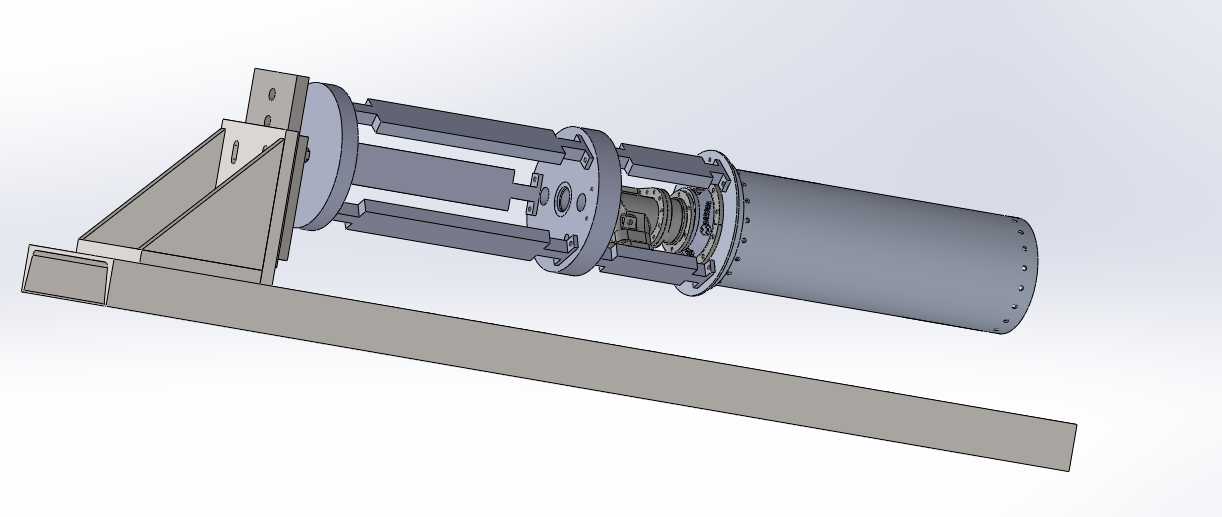
Hotfire Test Assembly

hero-image

Alex Pacheco

Project Timeline

Jun 2025 - Jul-2025

OVERVIEW

Spearheaded the design and manufacturing of testing infrastructure for a hotfire test of Waterloo Rocketry's Eridium V2 engine. Performed stress analysis on all components, designing for a peak thrust of 15 kN. Managed a team of 5 other engineers through the manufacturing and assembly of the hardware, troubleshooting problems as they arose. Successfully performed a hotfire for the engine, meeting all performance goals.

HighlightS

  • Successfully performed a hotfire test, meeting all engine performance goals

SKILLS

CAD DesignStress AnalysisMachining on Lathe, Mill
Home
Questions?
hero-image

Alex Pacheco

Chemical Engineering Student & Operations Lead

I'm a chemical engineering student at the University of Waterloo with hands-on experience in high-pressure systems design, propulsion testing, and laboratory operations. As Operations Lead at Waterloo Rocketry, I develop P&IDs for complex systems and coordinate large-scale test campaigns. My technical foundation spans CAD design, fluid systems analysis, and programming, with proven ability to optimize designs for performance and safety while managing cross-functional teams.