Problem
Conventional flywheels have a fixed Moment of Inertia, limiting their ability to adapt to varying engine or system speeds. The objective was to design a speed-dependent flywheel that increases its inertia at high RPM to improve energy storage, smooth rotational fluctuations, and enhance system stability.
Approach
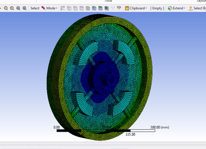
I developed a mechanism using spring-loaded auxiliary masses housed within a hollow flywheel. Using Catia V5, I modeled the geometry, mass distribution, and spring constraints to enable controlled outward displacement at higher rotational speeds. Nonlinear transient dynamic simulations were conducted in ANSYS to study centrifugal behavior, mass trajectories, and spring deformation across load cycles. Iterative validation ensured that the mechanism remained stable and structurally sound.
Solution
The final Variable Inertia Flywheel incorporated four auxiliary masses preloaded with springs that responded to increasing RPM. At low speeds, the masses stayed retracted; at high speeds, centrifugal forces displaced them outward, increasing the effective radius and Moment of Inertia. The design achieved a 35% increase in MI at 4500 RPM, while maintaining mechanical stability, proper spring behavior, and controlled deployment.
Impact
The VIF demonstrated significant improvement in high-speed inertia without compromising low-speed responsiveness. ANSYS simulations confirmed stable operation under nonlinear dynamic conditions, validating the mechanism’s performance across repeated load cycles. The project showcased the feasibility of speed-adaptive flywheel systems for improved rotational energy storage and vibration smoothing.
