hero-image
HOME
hero-image
project-highlight-image

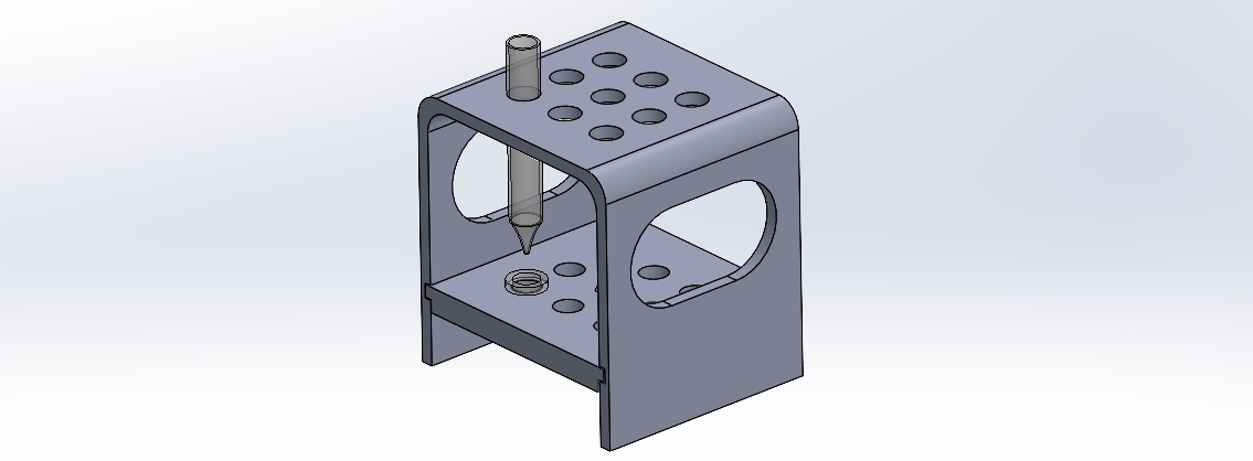
Custom Tube Rack

hero-image
James Muren

OVERVIEW

I helped a research lab at the University of Washington to design a specialized tube rack to facilitate a custom experiment.
lowinertia
Portfolio Builder for Engineers
Created by Aram Lee
© 2025 Low Inertia. All rights reserved.