Problem Statement
System failures can corrupt or interrupt telemetry, leaving critical gaps in our understanding of what went wrong. By logging CAN traffic to an SD card onboard, we retain a complete, timestamped history that enables rapid root-cause analysis post-flight.
Design Process
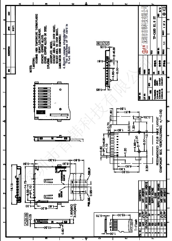
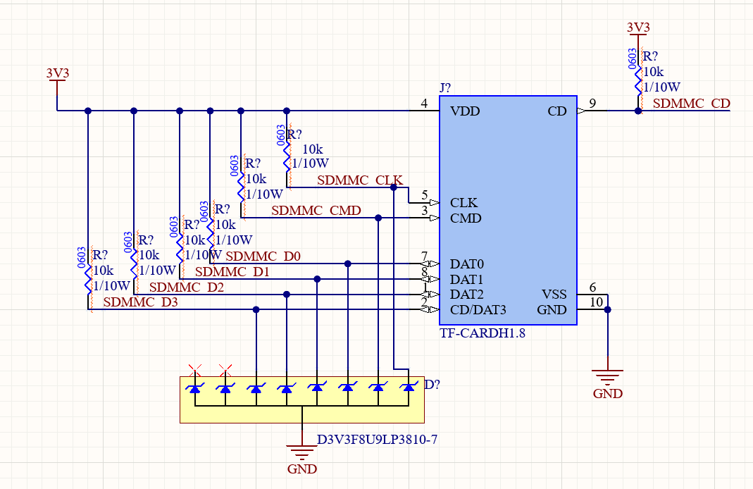
I integrated a new micro-SD socket into our embedded platform. I selected the connector from Digi-Key, created a schematic symbol from the datasheet, and paired it with a proven footprint from a previous WARG design. Using the SDMMC reference, I mapped all signals (CLK, CMD, DAT0–DAT3, power, and detect) and defined net ties and constraints. I added pull-ups per the socket datasheet to avoid floating lines and placed a TVS diode for ESD protection. The layout includes controlled-length routing, stitched ground pours, and thermal vias for heat spreading and return paths. I reviewed placement and hand-soldering approach with the team to ensure manufacturability.

